Ödeme Durumu Sorgula

Dekontunuzun doğruluğunu ve durumunu dekont üzerinde Seri No alanında yazan referans numarasını aşağıdaki alana girerek sorgulayabilirsiniz.

Moneymate Logo Moneymate İcon Logo
Giriş/Kayıt Ol
      • Hakkımızda
      • Misyon & Vizyon
      • Bilgi Toplumu Hizmeti
      • Ücret ve Limitler
      • Neden Biz?
      • Kurumsal Yönetim
      • Organizasyon Şeması
      • Tabi Olduğumuz Kanun
      • Tabi Olduğumuz Yönetmelik
      • Faaliyet İzni
      • Kişisel Verileri Koruma Kanunu (KVKK)
      • TÖDEB Bireysel Müşteri Hakem Heyeti
      • Sahtekarlık Ve Dolandırıcılık
      • Satılması Uygun Olmayan Ürünler
      • Sözleşme ve Ekleri
      • Bilgilendirme
  • Hesap Aç
    • Para Gönder
    • Moneymate'e Gönder/AL
    • Avantajlarımız
  • Hesap Aç
    • Hizmetlerimiz
    • Avantajlarımız
  • Hesap Aç
    • Fatura Öde (online)
    • Temsilcimiz Ol
    • Avantajlarımız
    • Kurumlar

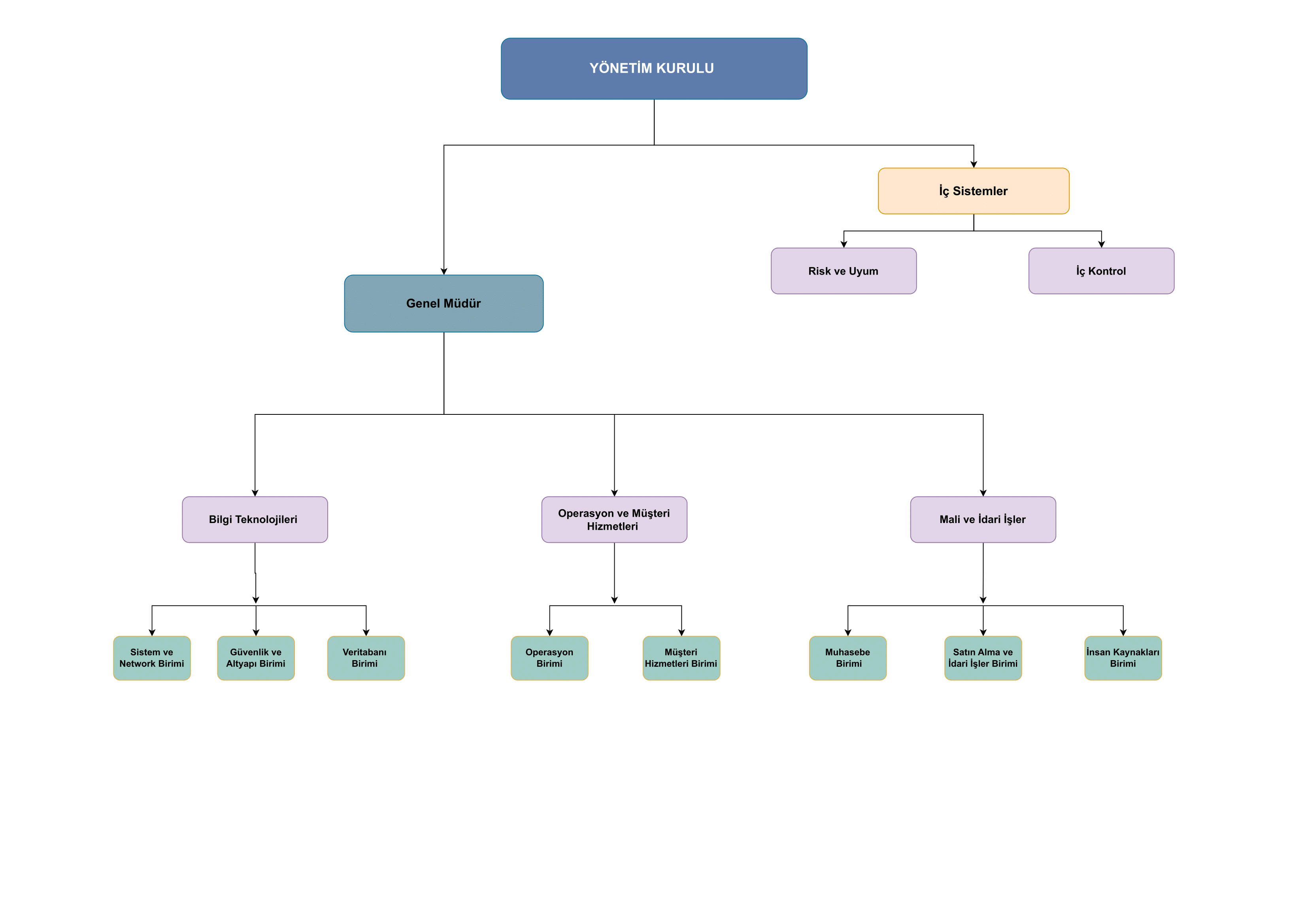
Organizasyon Şeması

Şirketimizin organizasyon yapısını aşağıdaki belgeden inceleyebilirsiniz.

Organizasyon Şeması
Kurumsal
  • Hakkımızda
  • Yönetim
  • Yasal Bilgilendirmeler
Hizmetlerimiz
  • Para Transferi
  • Cüzdan Hesabı
  • Fatura Ödeme
Ortaklar
  • Ödeme API'si
  • İş Ortağı Dizini
  • En Yakın Temsilci
Bizi Takip Edin
  • Linkedin
  • X
  • İnstagram
  • Facebook
  • Youtube
İletişim Bilgileri
info@moneymate.com.tr
444 8 669
0312 979 95 50
Altay Mah. Ankara Ayaş Yolu Bulvarı Atayıldız Platinum Plaza No:212-60 Etimesgut, Ankara
  • Çerçeve Sözleşme
  • Kullanım Koşulları
  • Gizlilik ve Güvenlik
  • Sahtekarlık ve Dolandırıcılık
  • KVKK
  • Harcama İtiraz Formu
  • İletişim
Moneymate ©